
Lecture 8
BIOB11 - Experimental design and analysis for biologists
Department of Biology, Lund University
2025-04-04
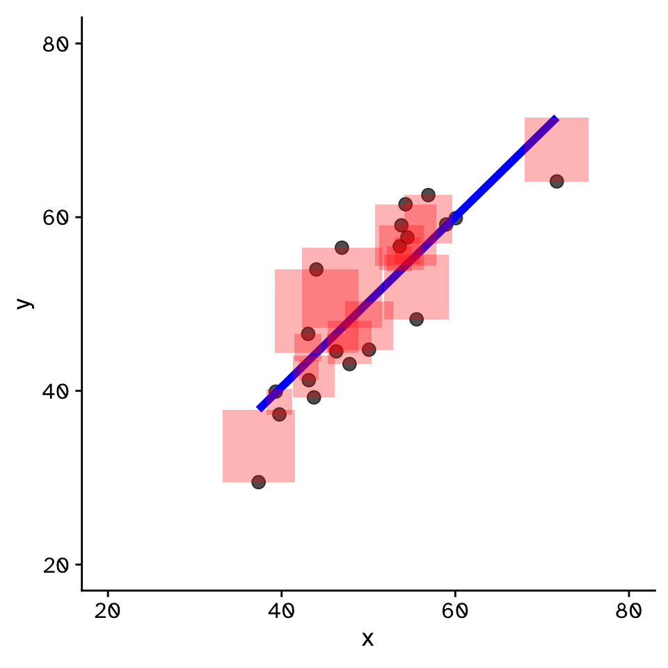
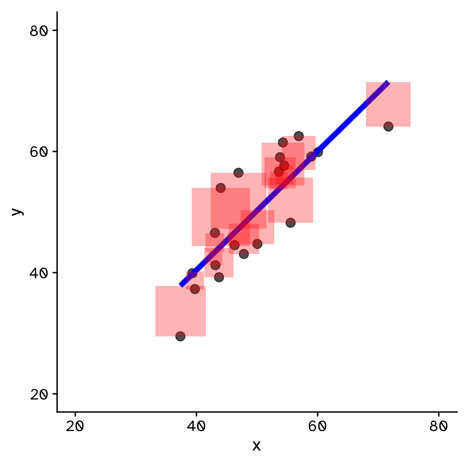
Correlation coefficient (Pearson):
\[ r = \frac{\sum_{i=1}^n (x_i - \bar{x})(y_i - \bar{y})}{\sqrt{\sum_{i=1}^n (x_i - \bar{x})^2} \sqrt{\sum_{i=1}^n (y_i - \bar{y})^2}} \]
\[ r = \frac{\text{Covariance}(x,y)}{\text{Standard deviation}(x) \times \text{Standard deviation}(y)} \]
\[ r = \frac{\text{Cov}(x,y)}{\sigma_x \sigma_y} \]
\[ r = \frac{\text{Cov}(x,y)}{\sigma_x \sigma_y} \]

Correlation coefficient (\(r\)): \[ r = \frac{\sum_{i=1}^n (x_i - \bar{x})(y_i - \bar{y})}{\sqrt{\sum_{i=1}^n (x_i - \bar{x})^2} \sqrt{\sum_{i=1}^n (y_i - \bar{y})^2}} \]
Coefficient of determination (\(r^2\)): \[ r^2 = \left(\frac{\sum_{i=1}^n (x_i - \bar{x})(y_i - \bar{y})}{\sqrt{\sum_{i=1}^n (x_i - \bar{x})^2} \sqrt{\sum_{i=1}^n (y_i - \bar{y})^2}}\right)^2 \]
# A tibble: 1 × 1
  p_value
    <dbl>
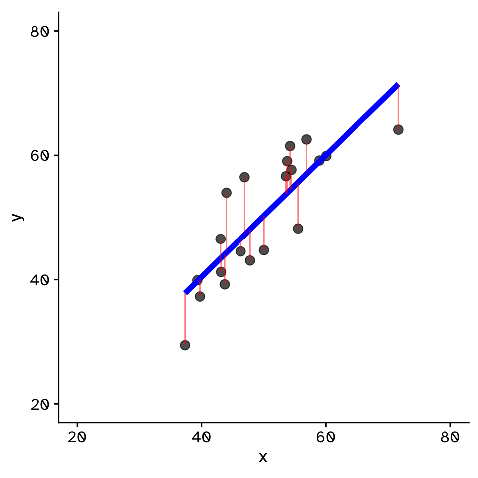
1       0reps\[ y = \text{Slope}\times x + \text{Intercept} \]
\[ y = mx+c \]
\[ y = \beta_1x+\beta_0 \]
\[ y = \beta_0+\beta_1x+\beta_2x_2+\beta_3x_3+\beta_4x_4+\beta_5x_5 \]
\[ y = \beta_1x+\beta_0 \]
\[ y = 3.83x-0.68 \]


Base R:
With infer:
boot_dist <-
  mating_data |>
  specify(reproductive_success ~ mating_success) |>
  generate(reps = 1000, type = "bootstrap") |>
  fit()
boot_dist# A tibble: 2,000 × 3
# Groups:   replicate [1,000]
   replicate term           estimate
       <int> <chr>             <dbl>
 1         1 intercept        -3.75 
 2         1 mating_success    4.32 
 3         2 intercept        -4.96 
 4         2 mating_success    4.73 
 5         3 intercept        -0.267
 6         3 mating_success    3.80 
 7         4 intercept         6.72 
 8         4 mating_success    2.84 
 9         5 intercept        -1.08 
10         5 mating_success    3.96 
# ℹ 1,990 more rowsnull_dist <-
  mating_data |>
  specify(reproductive_success ~ mating_success) |>
  hypothesize(null = "independence") |>
  generate(reps = 1000, type = "permute") |>
  fit()
null_dist# A tibble: 2,000 × 3
# Groups:   replicate [1,000]
   replicate term           estimate
       <int> <chr>             <dbl>
 1         1 intercept       20.3   
 2         1 mating_success   0.0382
 3         2 intercept       23.9   
 4         2 mating_success  -0.603 
 5         3 intercept       25.8   
 6         3 mating_success  -0.951 
 7         4 intercept       23.7   
 8         4 mating_success  -0.570 
 9         5 intercept       27.2   
10         5 mating_success  -1.20  
# ℹ 1,990 more rows\[ y = \beta_1x+\beta_0 \]
\[ y = \beta_0+\beta_1x+\beta_2x_2+\beta_3x_3+\beta_4x_4+\beta_5x_5 \]